Accéder au contenu principal
FAO

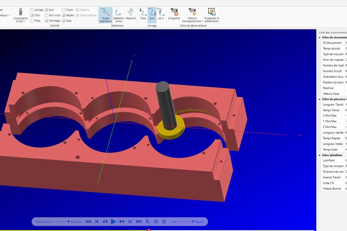
LA FAO

Une équipe de professionnels équipée d'un parc machines récent et complet réalise toute la programmation de vos pièces.


Notre savoir-faire

De l’étude à la réalisation, notre équipe de techniciens expérimentés vous accompagnent dans votre projet. Qu’il s’agisse d’une nouvelle étude ou d’un usinage de nouvelles pièces sur-mesure, nos techniciens auront comme objectif de répondre à vos attentes.


Notre expérience socle de votre projet

Depuis 1965, nous partageons notre expérience et nos compétences pour répondre à vos besoins en matière de mécanique de précision.

Nos principaux domaines d’activités

  • Automobile
  • Plasturgie
  • Agroalimentaire
  • Aéronautique

Pour toute demande merci de nous contacter via notre formulaire de contact en indiquant les coordonnées ou vous joindre.

Notre parc FAO

Le parc FAO est constitué de 9 postes sous licences Mastercam dernière version et actualisé à chaque évolution du logiciel.